This post captures a sample to-be Purchase Requisition process in SAP MM Purchasing module to give an idea to MM consultants for their Business Blueprint (BBP) documentations.

BBP To-Be Process Explanation of Purchase Requisition in SAP MM Purchasing
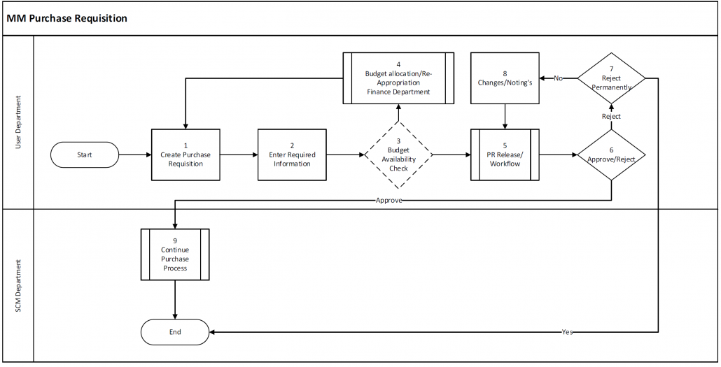
SAP MM offers functionality of Purchase Requisition, purchase requisition can be generated in the system in both ways i.e.: automatically through integrated settings of system as well as manually through manual input of requirement information into the system.
PR information shall be available throughout the organizational hierarchy to all the concerned users so that they can execute their respective area of responsibility with the help of this document. SAP MM also offers a real time follow-up throughout the life cycle of the document, and the respective user shall be able to monitor the status of his requirement from source determination to the delivery.
Requisition can be created by the end user (Support Executive) and the system based automatic requisition will be generated through MRP run by SCM Manager/MRP controllers and also can be scheduled periodically.
Purchase requisition shall be created manually or through MRP for the material in the following category;
- Sales Requirement/Stock Items
Purchase requisition shall be created manually for the material and services used in the following category;
- Direct Consumption
- Assets
- External Services