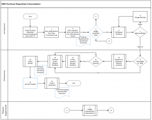
SAP MM Purchasing Flowchart: Purchase Requisition Consumption

SAP MM Purchasing Flowchart: Purchase Requisition Consumption

SAP MM Purchasing Flowchart: Purchase Requisition Consumption

Leave a Comment