Skip to content
Menu
Home
Top SAP Sites
SAP Videos Tutorials
SAP Flowcharts
Best of SAP Documents
Categories
ABAP
BASIS
Finance & Controlling
GRC
Human Resources
Materials Management
Plant Maintenance
Production Planning
Project Systems
Sales and Distribution
SAP GUI
Transaction Codes
FI&CO
FI-GL
FI-AR
FI-AP
FI-AA
FI-BANK
BASIS
Authorization Management
User Administration
Performance
Security Administration
Database Administration
System Monitoring
System Administration
Business Blueprints (BBP)
SAP FICO BBP Samples
SAP PM BBP Samples
SAP MM BBP Samples
SAP SD BBP Samples
SAP PP BBP Samples
SAP QM BBP Samples
SAP HCM BBP Samples
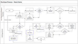
sap-mm-purchasing-process-stock-items-flowchart
SAP MM Purchasing Process- Stock Item Flow Chart
Leave a Comment
Cancel reply
Comment
Name
Email
Website
Δ